北京市师达中学国际部剑桥中心招生简章
学校概况
北京市师达中学校园面积110000平方米,建筑面积40000平方米,绿化美化占地40000平方米。学校建有400米塑胶跑道标准田径场、国家级轮滑跑道及天然草坪足
球场,7000平方米的球类运动场。校园绿化面积60亩,名贵乔灌木10000余株,其间建有5座亭台:“志远亭”、“孝亭” “学思亭 “礼亭”、“信亭”;“师达学子要有大作为”、“志存高远”、“自强不息”、“为健康而锻炼”等激励性文字石刻50余处;邓小平、钱学森、鲁迅、达尔文、爱因斯坦、范仲淹、雷锋以及反映学生生活的雕像10处。校园内亭湖相映,各季鲜花争艳,构成了师达中学独有的校园风景。
师达中学建校以来,积淀了浓厚的校园文化。“师达学子要有大作为”是对师达中学育人目标的高度概括,为达此目标,学校以“诚实、勤奋、严谨、创新”为校训,以“师达学子十八必歌”为培养路径,以完备的课程体系和丰富的教育活动为支撑,培养学生成才应具备的综合素质。为国家、社会、更多的家庭培养有“大作为”的人才是师达中学一贯的追求!
学校办学成果
北京市师达中学自2004年有第一届初中毕业生以来,中考成绩一直名列海淀区前茅,中考体育成绩多次名列榜首!截止目前,已成功培养上万名毕业生。我校高中毕业生本科率保持在95%左右,并有许多优秀学生考取美国、英国等国家的世界著名大学。
师达国际部
随着高中课程改革的深化,我校不断优化高中课程方案,力争为学生提供更丰富、更优质的课程,进一步增强学生的核心竞争力,助力学生多元发展。目前,我部共开设三大课程体系:剑桥国际IGCSE和A-Level课程,以及IFC国际预科课程。
国际教育历程


国际课程介绍
剑桥国际IGCSE &A-Level课程
2019年,师达中学获得了英国剑桥大学国际考试委员会 (Cambridge Assessment International Education)的授权,成为其成员单位,编号CN389。同时,学校建立了师达“剑桥课程中心”和“剑桥考试中心”。师达国际部引进全英文授课的剑桥IGCSE和A-level课程,学生在完成国际部必修课的基础上,根据自身学习能力和需要自主选择擅长的学科(数学、进阶数学、物理、生物、化学、商学、经济学、会计等课程)进行学习,并在本校直接参加剑桥课程相关学科考试。通过剑桥大学国际考试委员会的考试,可获得“A-level”成绩证书,并凭该证书申请英、加、澳、美等英语国家的大学。学校课程适合学科基础扎实、英语能力较好、学习动力强、目标明确的学生。

2019年5月,师达中学与英国LVSAscotSchool正式建立友好合作学校关系。师达国际部学习的学生将会获得LVSAscot学校的学分认定,学生完成选修的A-Level课程学习后,将会获得LVSAscot学校颁发的英国高中毕业证书。同时,学生有机会到英国LVSAscot学校交流学习。

IFC国际预科课程
为了给学生提供更多元境外升学途径,多方位考察学生知识掌握程度,多角度评测学习能力,北京市师达中学国际部自2021年起引入获得英美澳加等国100多所大学广泛认可的IFC国际本科预科课程(InternationalFoundation Certificate),并设立IFC国际本科预科考试中心。我校在读国际高中学生可根据自身学业发展情况,在学习剑桥国际课程的同时参加IFC国际本科预科课程的学习和考试,通过考试的学生可获得IFC国际本科预科课程的成绩单和结业证书。同时申请认可IFC国际本科预科课程的英国、澳洲、新西兰等海外高等院校。在我校国际部就读剑桥国际课程的同学,修读完毕与IFC国际本科预科课程相同或相近科目,可直接参加IFC国际本科预科课程同类科目的考试并获得相应科目的成绩单。




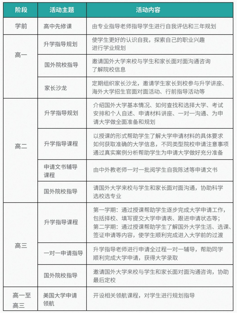
升学指导
师达国际部有一支经验丰富的升学指导团队,平均从事升学指导工作8年以上,帮助上千名学生做升学指导规划。升学指导老师为学生提供一站式服务,包含留学时间规划、活动设计、考试规划、文书指导、学校申请、跟踪申请结果、签证办理、行前指导等。申请的大学分布在英国、澳洲、加拿大、美国、爱尔兰、新西兰、香港、新加坡等多个国家和地区。90%的学生被世界排名前100的大学录取,包括英国G5,澳洲八大、香港前三的大学。师达与200多所海外大学建立合作关系,定期会邀请海外大学招生官到校为学生进行讲座,组织国际教育展活动,让学生们多维度了解大学的专业信息和录取要求,为升学做充足的准备。

国际部毕业生录取情况
师达国际部近三届毕业生全部获得海外大学的录取,录取率为100%。每个学生获得3-7封录取通知书,90%学生获得QS世界排名前100大学的录取通知书。留学目的地有:中国香港、英国、美国、加拿大、澳大利亚、新西兰等国家和地区;专业分布非常广泛,有计算机、数据科学、人工智能、土木工程、机械工程、统计学、金融数学、市场营销、金融学、经济学、会计学、人力资源管理、传播与媒体、动物医学、药学、法学、动漫设计、室内设计等。

师达国际部优秀毕业生代表


招生信息
招生对象:初中毕业生
录取条件:笔试+面试,择优录取
招生人数:60人
住宿情况:所有学生均安排住宿
学费
1、学费16万元人民币/学年;
2、住宿费5000元人民币/学年;
(外方课程教材费、竞赛活动费、剑桥考试费和签证费等第三方费用,按需自行直接支付。)
报名流程
咨询和报名—入学测试—通知录取结果—入学报道手续—新生入学前准备——正式入学
