电子科技大学国际课程中心OSSD项目招生简章
学校介绍
电子科技大学建校于1956年,是我国历史悠久享誉海内外的高等学府之一,是教育部直属高校,由教育部、工业和信息化部、四川省和成都市共建;位列“世界一流大学和一流学科”、“985工程”、“211工程”。
国际课程项目介绍
项目由电子科技大学官方主办,授权信息与通信工程学院引进全球认可的国际权威课程体系,以OSSD课程为核心设计,联合来自加拿大知名学府的课程研发团队共同打造。搭配专业的教学和申请规划团队,在针对性强化中国学生基础学科教育和能力基础上,能够大幅度帮助学生提升学习能力、学术能力和英语水平,为学生提供多元化的海外名校升学路径。全方面培养大学能够顺利毕业能力的、未来社会需要的国际化人才。
升学结果
课程设置
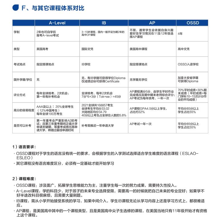
OSSD,加拿大安大略省高中学历,是全世界最先进的非应试教育中学课程体系之一,以其优质严格的教学管理在全世界高校具有极高的认可度,是进入加拿大、美国、英国、澳大利亚等全球大学的通用文凭。
升学路径
全球大学直通:学生从电子科技大学1年学业毕业后,可直通美国、加拿大、英国、澳洲、新西兰、日本、韩国、荷兰、瑞士、德国等全球知名大学,不限制国家,不限制专业。
招生信息
招生对象:
①应届初三毕业生高一、高二、高三在读
②高考后学生想要进入国际教育的学生
③不适应应试大考的学生追求过程引导结果的学生
招生学制:全日制3年,转学生1.5/2.5/3.5/1/2年制(具体需要详细咨询)
入学要求:
①中考普高线直接免测试入学
②雅思5分或者托福60分及以上可直接免英语测试入学
③无中考成绩及未达到免测试入学标准,需参加校内统一考试
④入学考试,成绩60%以上录取
报名材料:1、学生本人身份证正反面电子档 2、1寸白底照片(JPEG格式+纸质2张)3、高中成绩单 4、其它要求提交的材料
